要闻
-
2025丹霞杯扑克大赛即将登陆韶关 德信竞技助力小城...
10月8日,2025丹霞杯扑克大赛将在广东省韶关市盛大开赛。这项由韶关市文化广电旅游体育局主办、德信竞技等智力竞技品牌协办的赛事,将吸引来自全国各地的智力扑克高手和爱好者同场角逐,为这座以自然风光闻名的岭...
-
Telesin泰迅推出DJI OSMO 360全景相机专用延长杆 ...
大疆(DJI)最新发布的 OSMO 360全景相机以其强大的影像能力和便携性迅速成为内容创作者的宠儿。然而,想要充分发挥这款相机的潜力,合适的配件至关重要。Telesin泰迅迅速响应市场需求,推出的可延长杆等兼容配件...
-
自有逸致,悦聚环宇丨惠州中海环宇天地招商启动会...
自有逸致,悦聚环宇!2023年8月4日, 惠州中海广场丨环宇天地项目招商启动会暨首批品牌商户签约仪式盛大召开。 招商启动会正式开始前,惠州市商务局领导与部分品牌商户代表,就惠州商业市场情况及商业投资环境...
2022届毕业生来了!国企引领专场洽谈会推出1.5万个岗位“揽才”
发布时间:2021/09/27 要闻 浏览:430
2022届高校毕业生已开始“出动”求职。9月26日,“2021年广东省急需紧缺人才百校万企公益招聘系列行动——国企就业引领行动专场洽谈会”现场人气颇高,以国企为主的284家企业推出15032个优质岗位“揽才”,吸引3100多名毕业生入场求职,最终有543人次初步达成了就业意向。记者了解到,本次活动是秋招以来广东省首场面向2022届毕业生的线下大型国企引领专场招聘活动,不少2022届毕业生进场求职。

现场:建筑工程、电力水利等行业需求最旺
“同学好,想了解一下我们企业吗……”记者在活动现场了解到,入场招聘的284家企业中,有72%是国企,提供的15032个岗位中,有80%来自国企。204家国有企业组成“豪华引才团”,包括中建、中交等央企,省广晟控股集团、省能源集团、省建工集团等省属国企,以及广汽集团、广药集团等市属国企,带动80家民企向毕业生抛出橄榄枝。
“我们近年的招聘规模扩大了20%左右。”广州市中南民航空管通信网络科技有限公司是高新技术企业,招聘代表雷小姐告诉记者,企业一直有软件开发和通信运维的项目,所以相关人才的需求量一直比较大。

中建八局华北公司也到现场“抢人”,“我们在广东有不少项目,所以广东区域也需要招募不少人才。”企业广东区域人力资源部经理刘泽楠专门参加了现场的“直播带岗”活动。他对记者说,为了响应号召,近两年公司面向高校毕业生的招聘规模都扩大了,今年计划招聘近1000人,其中广东区域计划招聘100多人,占了广东区域员工人数的20%左右。土木工程、工程管理等工程类岗位是企业最紧缺的,另外还涉及财务、法务、人力资源等职能管理类岗位,“行政管理、哲学等专业的学生我们也需要,因为我们是国企,一些党群部门也需要专人负责。”
这场在华南理工大学举办的招聘活动,吸引了更多工程相关企业参加,现场数据显示,建筑工程、电力/水利、互联网、医药、生物工程、电子商务、半导体、电子技术、集成电路等行业是就业“最景气”的行业,也就是需求最旺的行业。承办活动的广东省人才服务局有关负责人表示,会因应举办活动的学校专业特点,组织相关企业进场招聘,提高就业匹配度。比如接下来还会有先进制造业专场的招聘会,将在广东工业大学举办。
本次招聘活动中,人社部门联合国资部门积极发动国企深挖岗位潜力,省广晟控股集团下属国星光电、广东恒健控股公司下属省建筑设计研究院、广医药股份等企业提供近百个岗位;超过250个岗位要求硕士学历,近百个岗位要求博士学历。

学生:大二就开始规划就业方向
记者了解到,本次活动是秋招以来首场面向2022届毕业生的线下大型国企专场招聘活动,不少2022届毕业生进场求职。学生们都早早准备,而且目标明确。“我是学土木工程的,希望找有实力的房地产企业。”华南理工大学2022届本科生丁一飞对记者表示,从大二开始,他便开始规划自己的就业方向,并到相关行业进行实习。今年9月份开学后,他通过网申、校招宣讲会等渠道已经应聘了一些公司,“这两天都在面试,每一次面试我都认真对待,争取拿到更多的录取通知,这样选择权就在我这边。”
在活动现场,记者还遇到大学生退役士兵陈志谋,他告诉记者,自己学习的是一体化专业,大专毕业后工作过一段时间。2019年他光荣入伍,于今年退役。“在部队的时候从事过水电工方面的工作,希望找一份工程类的工作。”陈志谋表示,了解到本次活动对大学生退役士兵给予跟高校毕业生同等的就业服务,感觉有了政府支持,自己的就业渠道更宽广了。

“今年广东省高校毕业生就业形势较去年要好。”广东省人才服务局二级调研员朱虹飞表示,受疫情和经济形势影响,近两年高校毕业生就业形势较为严峻,为此政府部门千方百计拓展高校毕业生就业渠道,在政府、学校、企业等各方共同努力下,高校毕业生就业工作取得了一定的成效,但仍需下大功夫稳住就业基本盘。
据悉,接下来省人社厅将在年底前在省内持续举办广东急需紧缺人才公益招聘系列活动,通过“线上+线下”形式组织大型综合招聘会,以及高职、文科类、医学类等专场招聘会,力促高校毕业生就业。
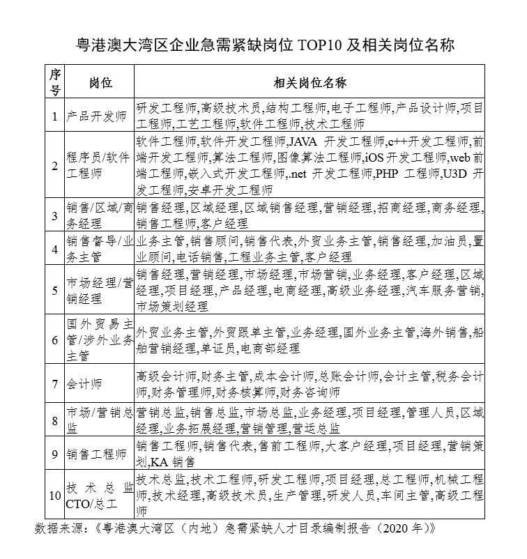
表格:粤港澳大湾区(内地)企业急需紧缺岗位TOP10及相关岗位名称
